近期药学门诊总能遇到这类事件
接种HPV疫苗期间、接种新冠疫苗期间意外怀孕
怎么办?留还是流?
妊娠期间疫苗接种就像一把双刃剑。一方面,接种疫苗不仅能预防母体感染,还能增强胎儿对疾病的被动免疫,预防感染垂直传播给胎儿的风险;另一方面,疫苗接种不当会给胎儿和/或母体带来潜在风险,提高妊娠不良结局的可能性。孕妇能否接种疫苗以及意外暴露疫苗后该如何抉择?
下面由专业药师
带您全面深度解读
孕期疫苗接种的安全性
↓↓↓

#01
妊娠期可安全
接种的疫苗及其接种建议
该类疫苗在妊娠期接种的安全性良好,能为新生儿提供被动保护,并且不会增加妊娠不良结局率,因此所有妊娠期女性都建议在怀孕期间接种百日咳疫苗和流感疫苗 [1]。
表1 孕妇可安全接种的疫苗

#02
妊娠期禁用的疫苗及其接种建议
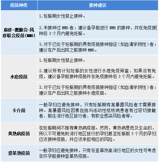
减毒活疫苗是将病原微生物的毒力降低,使其能够诱发理想的免疫应答而不产生临床症状。由于减毒疫苗进入人体后仍具有一定的活性和致病性,因此一般妊娠期女性禁止接种减毒活疫苗,仅在妊娠期有高暴露风险者才需要接种,建议如下[1-3]:
表2 妊娠期禁用的疫苗

#03
用于暴露后
预防接种的疫苗及其接种建议
该类疫苗在感染前接种的潜在风险较高,无需进行暴露前的预防性接种。一旦暴露后,其接种的益处就远大于潜在风险,因此它们仅用于暴露后的预防性接种且暴露后必须及时进行疫苗的接种 [2-8] 。
表3 用于暴露后预防接种的疫苗


#04
可考虑对妊娠期特定人群
接种的疫苗及其接种建议
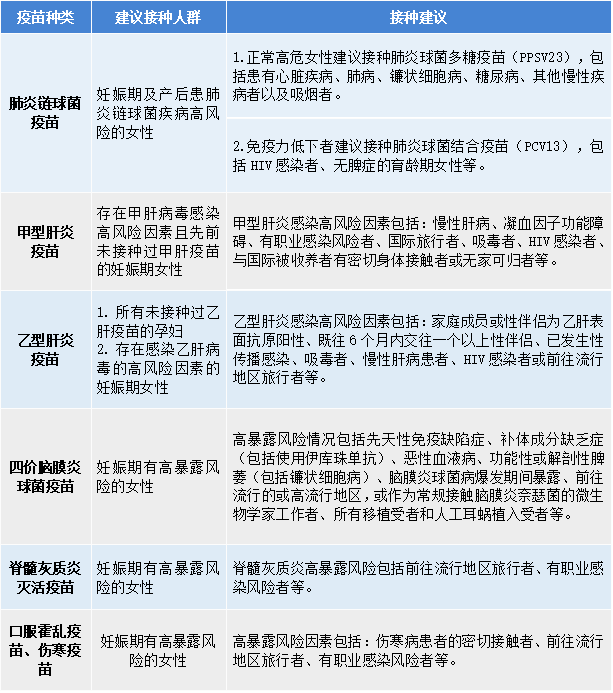
该类疫苗是对妊娠期特定人群接种的疫苗,一般孕妇无需接种,但对于妊娠期有高暴露风险的女性,应在向医生咨询后权衡利弊认为疫苗接种的益处大于潜在风险的情况下进行疫苗接种,建议如下[1-5]:
表4 妊娠期特定人群接种的疫苗

美国妇产科医师学会(ACOG)与世界卫生组织(WHO)意见不一,不常规推荐。
#05
接种人乳头状瘤病毒(HPV)疫苗后
发现怀孕了怎么办?
大部分HPV疫苗的接种者都是育龄期女性,妊娠期“遇上”HPV疫苗接种的情况十分常见。由于妊娠期HPV疫苗接种数据有限,接种HPV疫苗是否会导致不良妊娠结局尚无定论,但现有研究未发现接种HPV疫苗会增加不良妊娠结局。在两项关于HPV2临床试验(n=1786)中,妊娠前注射HPV疫苗后流产的风险不会增加。在五项关于HPV4疫苗的临床研究中,500例孕妇在妊娠开始后30d或更短的时间接种HPV4病毒疫苗,在妊娠或后代中无不良反应发生[9]。
有关9价HPV疫苗的数据更少,但日益增加,并且同样令人放心[10]。由于安全性资料有限,不推荐在妊娠期接种任何HPV疫苗。若启动疫苗系列接种后发现妊娠,应在分娩后再进行后续接种。但应宽慰女性,现有证据未表明妊娠期意外接种该疫苗会增加不良妊娠结局风险。
#06
接种新冠肺炎疫苗后
发现怀孕了怎么办?
新型冠状病毒感染可引起孕产妇不良妊娠结局。新冠病毒灭活疫苗能有效预防新冠病毒感染或减轻感染后的病情,已在全球普通人群中广泛应用。我国围产医学专家基于大量文献研究对新冠病毒灭活疫苗的主要成分和佐剂系统分析[11],得到结论:理论上新冠病毒灭活疫苗中的病毒蛋白及佐剂氢氧化铝对孕妇和胎儿不会产生额外的不良影响,因此建议孕产妇在存在感染新冠病毒风险的情况下,妊娠早、中、晚期均可按照程序接种新冠病毒疫苗。且现有研究显示[2],孕期接种新冠疫苗未发现增加不良妊娠结局的可能性,因此妊娠期女性意外暴露于新冠肺炎疫苗,也无需终止妊娠,建议做好孕期检查和随访即可。